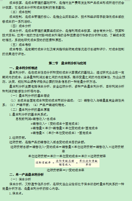
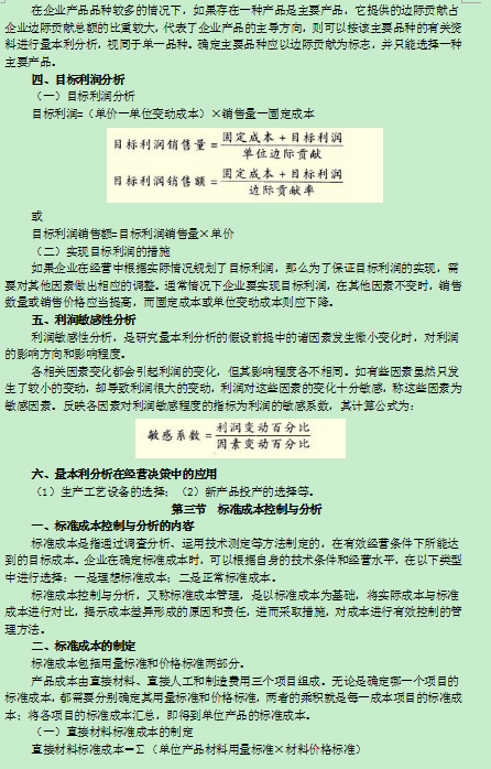
東奧會計在線 >> 中級會計職稱 >> 考試大綱 >> 正文
分享: 2016/5/4 16:45:00東奧會計在線字體:大小
上一頁 [1] [2] [3] [4] 下一頁
責(zé)任編輯:姚姚
中級會計職稱考試交流區(qū)|返回中級會計職稱首頁
東奧會計在線
職稱考試通